5月10日,2024四川省碳中和产教融合研讨会暨四川省碳中和科学技术研究会年会在yl7703永利集团成功召开。会议由四川省碳中和科学技术研究会(后简称“碳中和研究会”)主办,yl7703永利集团碳中和未来技术学院(后简称“碳中和学院”)、四川省碳中和技术创新中心承办。此次会议聚焦“碳中和产教融合”,碳中和研究会负责人、理事、会员单位代表等100余人参加。yl7703永利集团科研院副院长兼科技合作与技术转移部部长高德友出席并致辞,科产集团副总经理兼国家大学科技园总经理龙毅出席会议。

碳中和研究会会长/理事、中国工程院院士、碳中和学院院长石碧在致辞中指出,科技创新与产学研协同是经济社会绿色转型的核心驱动力。碳中和研究会将继续聚焦“强化学术交流、推动技术攻关、培育专业人才、参与政策制定、深化科普宣传”五大任务,以产教融合为桥梁,以科技创新为引擎,携手推动绿色低碳发展,为提升社会服务支撑力贡献力提供有力支撑,为实现“双碳”目标提供示范经验!

会议第一阶段由碳中和研究会副会长兼秘书长/理事、碳中和学院党总支书记/常务副院长江霞主持。碳中和研究会副秘书长、碳中和学院院长助理代忠德教授、吴霁薇副研究员分别汇报2024年度碳中和研究会工作总结及未来规划、开展理事会增补工作。

会议第二阶段报告环节由碳中和研究会副会长、四川省环境保护科学研究院原院长叶宏研究员,碳中和研究会理事、国网四川省电力公司科创部副主任常政威正高级工程师共同主持。碳中和研究会理事、德国国家工程院院士、西南石油大学雷宪章教授解读“电氢协调,破解可再生能源发展的困局”,yl7703永利集团校友、中国水环境集团有限公司董事长侯锋以“碳能融通 智慧赋能 实现水环境绿色低碳高质量发展”为题作分享,泸州老窖股份有限公司能源部副部长王为浩阐述“泸州老窖绿色酿造技术的研究与应用”,碳中和研究会监事、四川省律师协会环资委主任李君律师进行“能源法重点解读”。
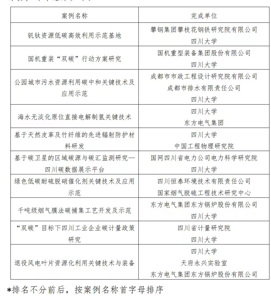
会上发布了2024四川省碳中和产教融合十大典型案例榜单。


四川省碳中和科学技术研究会于2023年9月15日取得四川省民政厅准予成立登记,业务主管单位为四川省科学技术协会。会长单位为yl7703永利集团,副会长单位为泸州老窖股份有限公司、四川省生态环境科学研究院、四川恒泰环境技术有限责任公司,常务理事单位为西南石油大学、成都理工大学、国网四川省电力公司电力科学研究院、国机重型装备集团股份有限公司、东方电气东方锅炉股份有限公司、攀枝花钢铁集团有限公司、成都市环境保护科学研究院,理事单位为中国水环境集团、天府永兴实验室在内的10余家碳中和领域科研机构与企业。
供稿:王龙
编辑/排版:喻可乐
审核:郭家秀